Electronics‎ > ‎Stepper drivers‎ > ‎

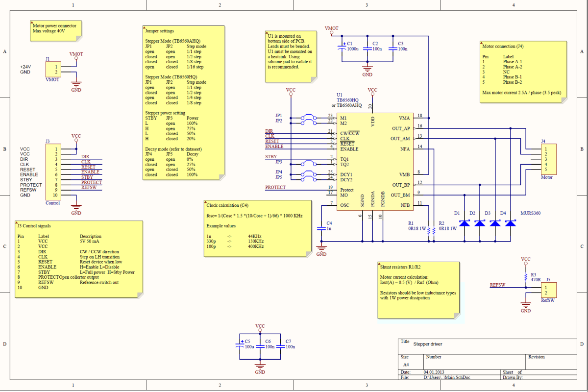
Toshiba TB6560(A)HQ stepper


PCBBot3D320x240
Pricerange: $ 00.00

http://www.vbesmens.de/en/stepper-driver-board.html
  • Up to 40V operating voltage for the motor
  • 5V operating voltage for logic
  • Up to 2.5A current per motor phase
  • Operating modes: full step-, half step-, 1/4 step- (TB6560HQ only), 1/8 step- and 1/16 step- (TB6560AHQ only)
  • Contains reference switch connector
  • Oscillator frequency for current limiting from 40KHz to 400KHz


PCBTop3D320x240
http://www.vbesmens.de/images/StepperDriver/Schematic1200x800.png
PCBBot320x240PCBTop320x240