Electronics‎ > ‎Chinese electronics‎ > ‎

SG3525 PWM Controller




Pricerange: $ 4.00

http://www.aliexpress.com/snapshot/6287899628.html

Description

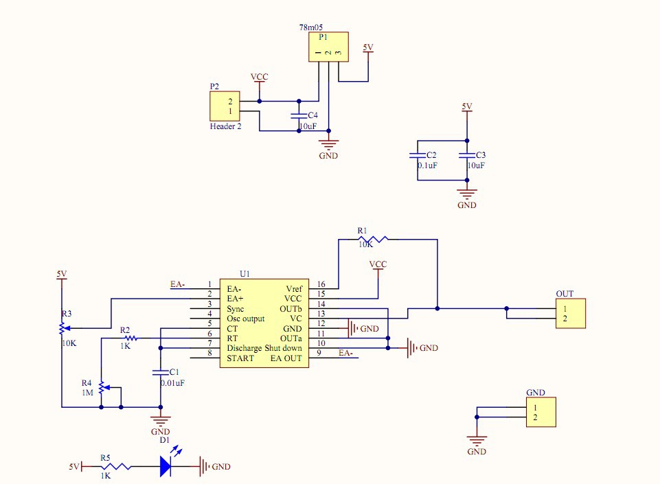
1. SG3525A PWM control chip
2. 78M05 regulator chip, providing a reliable voltage for reference
3. two precision adjustable resistors, R3 controls the duty cycle, R4 control frequency
4. onboard power indicator
5. the working voltage: 8 ~ 12V
6. board size: 30.8 (mm) x18 (mm)

http://www.st.com/web/en/resource/technical/document/datasheet/CD00000958.pdf