Electronics‎ > ‎Stepper drivers‎ > ‎

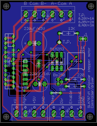
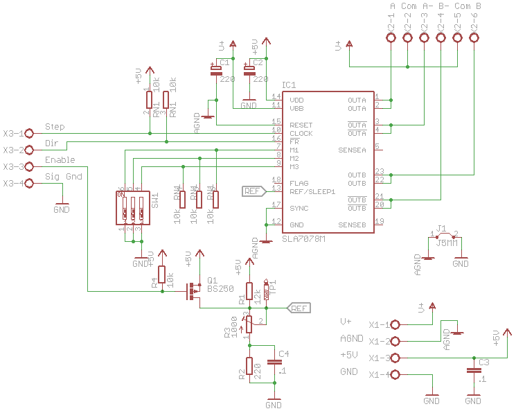
Sanken SLA707xMPR unipolar controller


http://www.cuteminds.com/immagini/ELETTRONICS-CNC/SLA707xMPR/sla7078mpr.jpg

Pricerange: $ 00.00

http://www.cuteminds.com/index.php/sla707xmpr
http://www.sanken-ele.co.jp/en/prod/semicon/pdf/apli_sla7070me.pdf

1/16 step capable driver for unipolar steppers upto 3A/phase

http://www.cuteminds.com/immagini/ELETTRONICS-CNC/SLA707xMPR/SLA707xMPR.png

http://www.cuteminds.com/immagini/ELETTRONICS-CNC/SLA707xMPR/SLA707xMPRbrd.png